技術架構說明

YCM Deep Researcher 技術細節

基於 GPT Researcher 的自動化學術研究系統

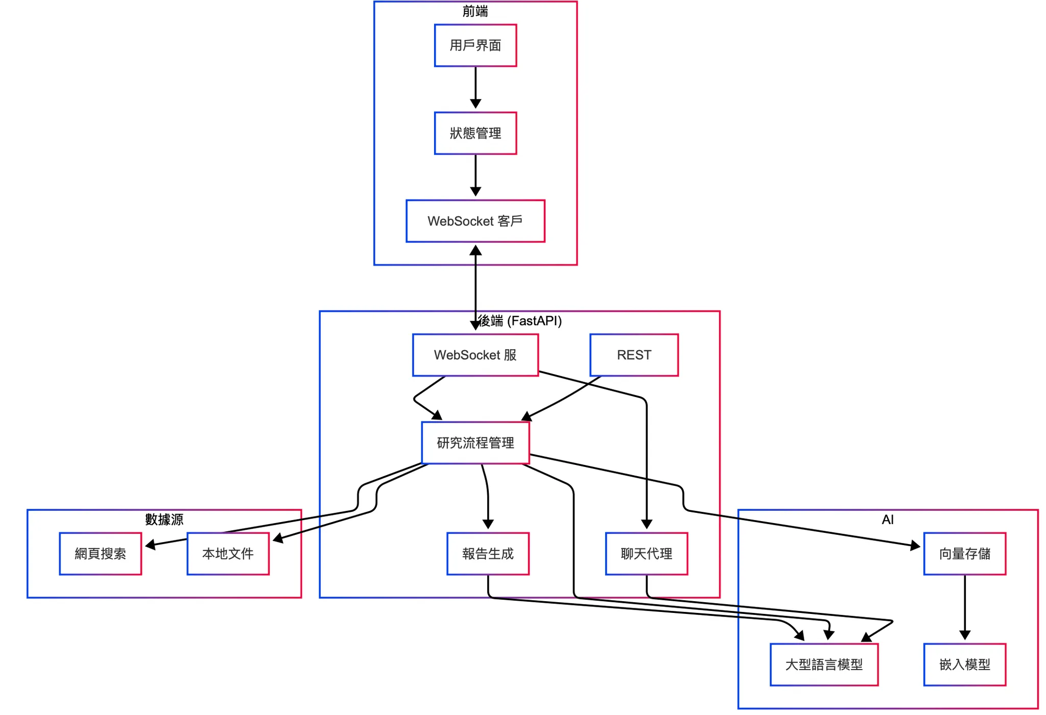
系統架構總覽

YCM Deep Researcher 是一個建立在 GPT Researcher 開源專案基礎上的自動化學術研究系統。 本系統採用現代化的前後端分離架構,結合了多種先進的人工智能和網頁技術,實現高效的自動化研究流程。

系統架構圖

系統架構圖

核心技術堆疊

  • 前端:Next.js, React, Tailwind CSS
  • 後端:FastAPI, Python
  • AI模型:OpenAI GPT 模型系列
  • 通訊:WebSocket, REST API
  • 數據處理:LangChain, 向量搜索

系統亮點

  • 多代理協作研究框架
  • 實時研究流程反饋
  • 混合數據源研究能力
  • 智能化報告生成
  • 研究記憶與持久化
// 在 TechPage 組件中添加新的標籤